ISO 9001:QMS Requirements Process Template

ISO 9001:QMS Requirements Process Template

The Digital Transformation Toolkit is a comprehensive solution for businesses looking to streamline their digital processes and enhance their online presence. With this toolkit, companies can easily adapt to the rapidly changing digital landscape and stay ahead of the competition.
Regular price $29.00
/
  • Pre-written & Customizable Templates
  • Start Now With Instant Download
  • Unlimited Email and Chat Support

Overview

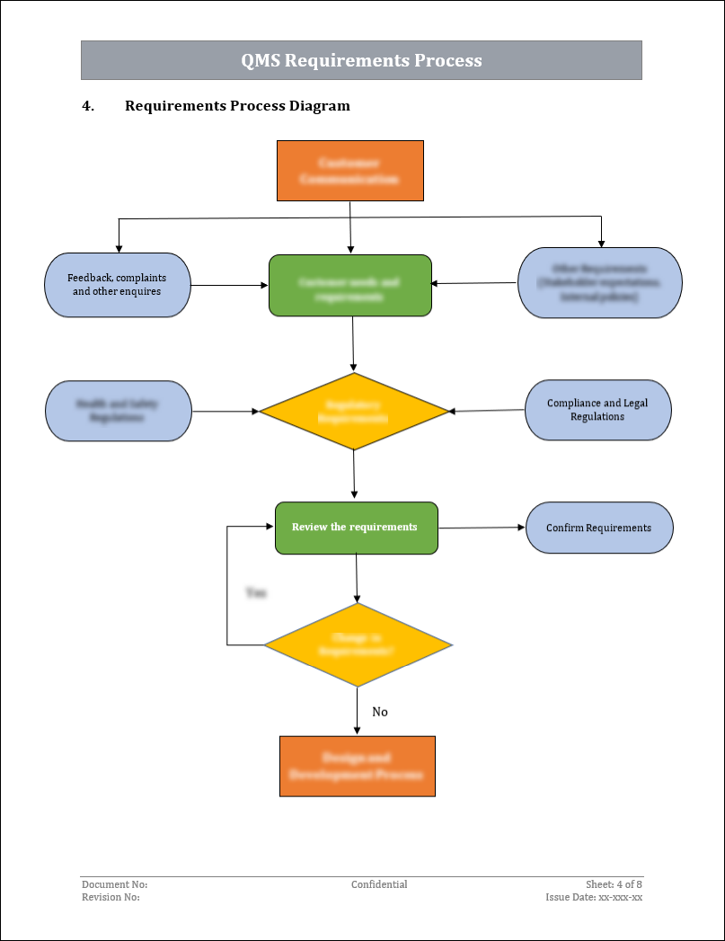
A Quality Management System (QMS) Requirements process aims to define and document the requirements for a QMS that meets an organization's and its customer's needs.

This process involves identifying the quality requirements necessary to meet customer and regulatory expectations.

Format: MS Word

Description:

  • Designed to help your organization implement a Quality Management System (QMS) that meets the requirements of the ISO 9001:2015 standard.
  • Provides a step-by-step guide to help you plan, implement, and document your QMS.
  • Includes templates and forms for each step of the process, as well as an implementation checklist.