Overview
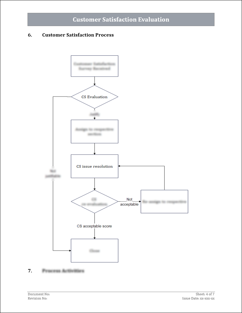
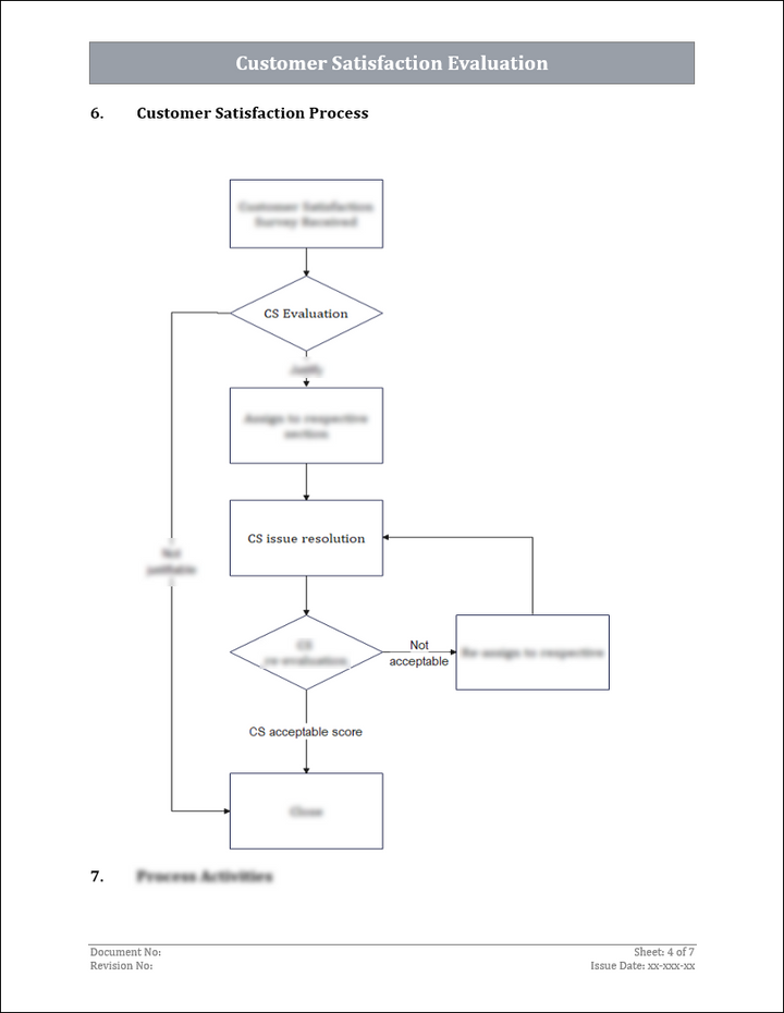
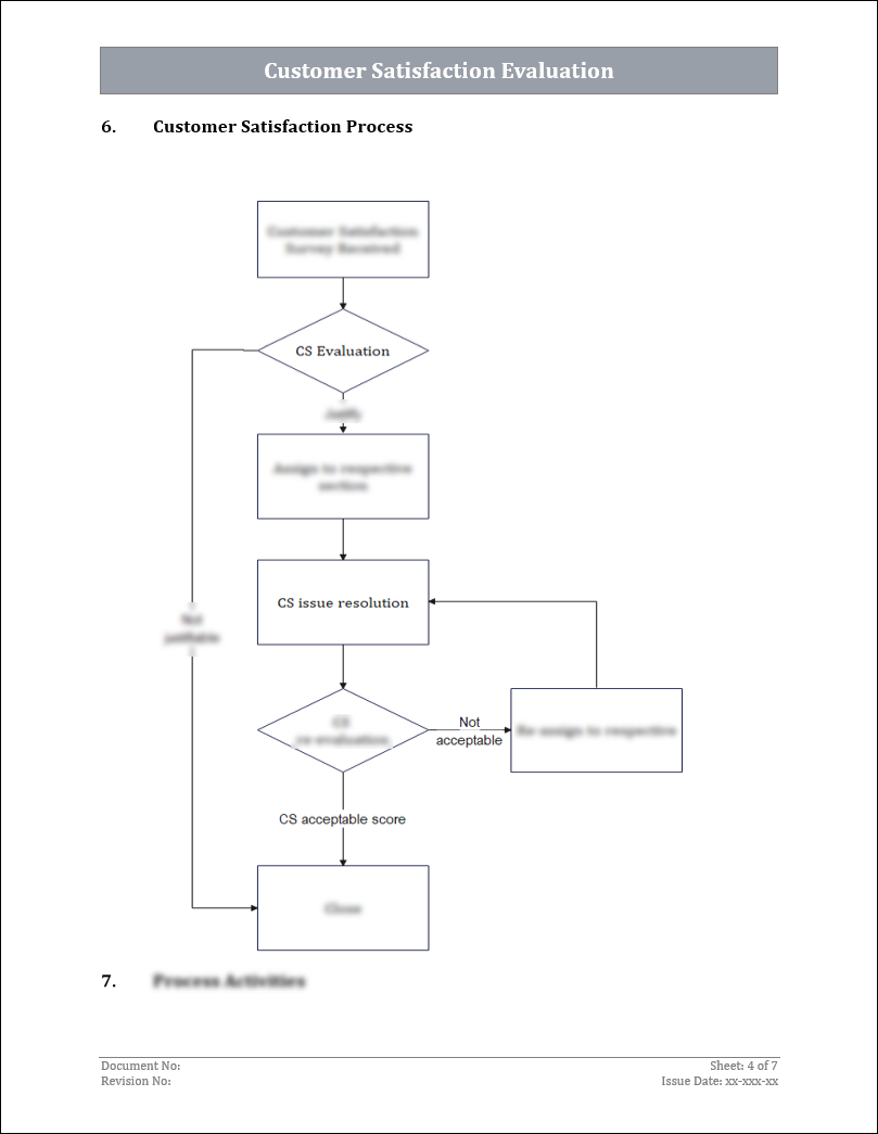
This template is to outline the procedures for measuring Customer Satisfaction (CS), by following which each department can self-evaluate and improve their weak areas as identified by the customer. The CS system applies to all execution activities of the organization.
Format: MS Word
Description:
- Provide systematic way for the evaluation of customer satisfaction of the organization.
- Monitor tangibly the level of Customer Satisfaction (CS) over <Organization> performance.
- This procedure will help to track, monitor and analyze the views of customers to bring improvement in our services ensuring a high standard of quality as per the complete satisfaction of the customer.
 
  
 
  
 
  
 
 
 
 
 
 
 
 
  
 
  
 
  
 
  
 
  
 
  
